课程名称:太极拳、剑
授课对象:全校各专业
课程性质:必修
课程简介:《太极拳、剑》是北京交通大学体育部面向全校各专业员工开设的一门修身养心、内外兼修的课程。教学内容分为理论教学、技术教学和身体素质练习,旨在通过课程学习,使员工了解我国宝贵的文化遗产太极拳、剑的基本理论知识,熟练掌握二十四式太极拳和十八式太极剑的套路动作,激发员工的民族自豪感,培养员工勇敢、顽强、坚忍不拔的意志品质,达到修身养性的目的。
《太极拳、剑》课程具有以下两大特点:其一,健身效果显著。太极拳运动的动作舒展大方、缓慢柔和、刚柔相济,对健身养生有特殊的功效。在新冠肺炎疫情爆发后,钟南山院士曾提出习练太极拳对改善心肺功能、提高人体免疫力具有很好的效果。此外,太极拳运动还不受天气、季节、时间、场地等限制,适合不同年龄、性别、职业和体质情况的人进行锻炼,是人们终身体育锻炼最理想的运动项目之一。通过课程学习,能够很好地帮助员工起到运动健身、修身养性的作用。其二,文化哲理丰富。太极拳运动作为我国民族形式体育项目之一,蕴涵着丰富的文化底蕴和传统哲学思想,是受中国传统哲学影响最深的一个拳种。它依附于太极阴阳学说,以此为拳理的基本理论,以此为行拳的根本,是一种追求动态平衡的“中和”的“和谐”运动。太极拳运动能够揭示事物中正反、强弱、远近、前后、上下、虚实等诸矛盾,既对立又统一,符合哲学中矛盾统一性的原理。太极拳运动的这一特点便于教师在课程教学中充分运用哲学原理对员工开展思想政治教育。
公司《体育Ⅰ》(含太极拳)课程获奖情况如下:2019年公司课程思政示范课程,课程负责人:赵暘、崔迎春,教学团队成员:杨亚丹
案例简介:
本案例选自公司《太极拳、剑》课程中二十四式太极拳的理论概述和第1-3式的技术学习,包括理论学习和技术学习两个部分。其中理论部分重点学习太极拳运动的价值、起源、发展、流派、运动特点和分类、及健身作用等,技术部分重在使员工掌握二十四式太极拳的1-3式,熟悉动作要领,能够独立完整地做出三个动作。通过案例教学,旨在培养员工尊师重道、家国情怀、文化自信、顽强拼搏、团结协作、责任意识等道德品质,是思想政治教育的优秀载体,具有以下几点优势:
第一,在知识传授方面,一方面,通过课程学习,员工能够认识太极文化的含义、特点和价值,了解太极拳的历史源流、发展现状、特点、流派等基本理论知识。另一方面,太极拳有不可忽视的历史、文化含义,在教学过程中老师会结合易经、五行、儒道等文化背景,讲解太极拳,能够培养员工的人文精神,增强对中华武术的敬畏之心。
第二,在能力培养方面,通过课程学习,员工能够熟练掌握并且独立进行二十四式太极拳第1-3式的套路演练,能够基本掌握每个动作的攻防含义,能够提高员工身体素质,尤其是重点发展员工的心肺机能,为繁重的大学学习和健康生活打下良好的身体基础。
第三,在价值塑造方面,通过课程学习,使员工感受到太极拳独特的文化魅力,传承民族体育文化,开拓员工思维与眼界的深度和广度,提高员工的使命责任感、民族自豪感和文化自信心,增强员工的爱国情怀,使其从内心对传统文化有正确的认知和认同,由内而外地建立文化自信,能够自觉地为传承与传播中华优秀文化而努力,成为中华文明的保护者和传承者。
二
案例蕴含的思政元素分析
(一)案例蕴含的思政元素
1.天人合一、太极精神
太极拳是我国非物质文化遗产,经过几代人的传承和发展形成了天人合一的太极文化,蕴含着我国古人的哲学思想、文化观念以及为人处世的道理。太极精神包括谦和、自信、包容、和谐、至善。太极拳虚怀若谷,谦逊谨慎,不提倡主动进攻,不争输赢高低;太极拳中正向上,柔中寓刚,并非一味讲柔,而是处处柔里藏刚,绵里藏针,强调中正安舒;太极拳海纳百川,大度适度,讲求顺乎自然、含蓄、贵和、不争的博大胸襟;太极拳阴阳平衡,中和相合,突出“中”字,讲求在动态中把握阴阳平衡;太极拳生而不已,至善至美,强调以意导动,以意导气,把意念、动作、劲道和呼吸高度地融为一体。本教学案例在学习二十四式太极拳过程中不仅仅使要求员工掌握了其中的套路动作,更重要的是潜移默化地将天、地、人、自然与社会的和谐共生观念传递给员工,是新时代共建和谐社会的现实需要。
2.民族精神、文化自信
太极拳是最能代表中国优秀传统文化的武术拳种,是中华文化的宝库。在2022年的虎年春晚中,三位太极、武术冠军梁壁荧、杨洪顺、杨德战分别在位于中国三座现代化城市上海、重庆、广州的“云端高楼”表演了行云流水般的太极拳节目,一招一式、一呼一吸、一静一动,把太极拳的精髓展现的淋漓尽致,体现了传统文化与现代城市文化的互相碰撞和融合。当今,太极拳早已走向世界,被列入联合国教科文组织人类非物质文化遗产代表作名录。据不完全统计,目前太极拳在150多个国家和地区传播,有80多个国家和地区建立了太极拳组织,有1.5亿人在习练太极拳,太极拳已经成为世界第一的有氧健康运动。通过介绍太极拳运动的基本理论知识,了解太极拳运动的特点、优点及发展,能够激发员工对太极拳的学习兴趣,培养员工的民族自豪感意识,激发员工传承中华优秀传统文化的责任感,增强文化自信,培养民族精神。
3.尊师重道、以礼待人
“习武者习德”、“学拳先做人”,学习太极拳要从学拳开始,向员工渗透武德教育。“抱拳礼”起源于人与人之间礼节上的彼此尊重,是一个人品质、修养的体现。右手握拳,寓意尚武;左掌大拇指内扣,表示谦虚,虚心向对方请教,永不自大;左手掩拳,寓意崇德,以武会友;左掌四肢并拢,寓意四海武林团结奋进;两臂屈圆,寓意天下武林和谐统一于一家。武术“抱拳礼”蕴含着儒学中“和”的思想。在案例教学上课和下课以及学习太极拳技术的过程中都有要求进行抱拳礼,有助于培养员工尊师重道、以礼待人的精神品质。
4.坚持不懈、顽强拼搏
太极拳是一项相对艰苦且枯燥的运动,必须要进行枯燥无味的基本功练习。员工在初学太极拳时,会感受到肌肉的酸痛、身体的疲劳以及单个技术动作的枯燥感,有时会很难坚持下去。因此,在课堂教学中一方面要通过教师的积极鼓励、耐心指导引导员工坚持练习,学有所教。另一方面,教师需要借助多媒体的手段向员工展示多个太极拳大赛的比赛现场,让员工感受到比赛中运动员们的困难以及面对困难挫折永不放弃的精神品质,从而培养员工顽强拼搏的意志品质。
5.团结协作、勇于担当
在案例教学过程中,教师安排了员工分组练习并且进行小组展示。通过划分小组让员工之间互相纠错,提高员工集体意识,培养员工团结协作、互帮互助的良好思想品德。同时,通过小组展示的形式可以让员工勇于面对自己的职责和任务,积极进取,勇于担当。
6.锻炼意识、终身体育
太极拳是一项具有广泛社会价值、功能、健身价值和民族文化特色的中国传统体育项目。经过长期的实践证明,太极拳具有强健身体、防治疾病、延缓衰老、调节身心的功能和疗效。我国习练太极拳的人数在不断增长。在北京朝阳区,68岁的胡妙珍自2005年开始习练太极拳以来,已经有了17年的时间,如今已经达到了中国武术六段的水平,还被北京市武术运动协会、北京市体育局评为“太极公益大使”“一级社会体育指导员”。据不完全统计,在山东泰安,全市中老年人习练太极拳人数已达到3.5万人,有12名骨干和1支队伍的村(居)2177个,占全市行政村(居)的61%。案例教学中通过课后作业的布置鼓励员工课下积极探索太极拳运动的价值作用以及在老年人中所占的比例,有助于鼓励员工热爱体育运动、热爱练习太极拳,树立终身体育的运动理念。
(二)课程思政教学改革创新点
1.创新太极拳课程思政载体
在案例教学中,组织开展了小组展示活动,不仅营造了和谐的太极拳课程思政教学环境,还为太极拳课程思政提供了有力载体。在小组展示中,不仅可以培养员工团队协作、开拓进取的意志品质,还可以加强员工对思想政治教育的认知、学习,进一步提升员工的思想觉悟,帮助员工树立坚定的理想信念。另外,以课堂展示的形式激发员工不甘落后的体育精神,充分发挥体育育人功能,实现课程教学知识传授、能力培养、素质提升、人格塑造相并重,以促进新时代老员工的全面发展。
2.设置科学的课程内容体系
案例教学中既有理论知识的学习也有动作技术的训练。一方面,在学习二十四式太极拳之前,通过讨论、提问等多种教学方法,向员工传授太极拳运动的相关理论知识,帮助员工更好地理解太极拳运动。另一方面,在技术部分的学习过程中,适当渗透体育精神与体育文化,增设一些和人文知识有关的理论课程。比如在讲解每一个动作时,都将与之相关的体育理念、体育历史、体育文化作为授课内容,巧妙地融入教学中,丰富教学内容,增强课程吸引力。
3.改革传统个人技术考核形式
在案例教学中对传统的个人技术动作的考核形式进行了改革。一方面,在课程考核评价中结合课程资源中的思政元素,注重学习过程和员工的阶段发展,重视员工体育学习的成长变化,充分做到“以员工为主体”的教学原则。另一方面,增加以团队为主,个人为辅,自评、互评和他评多种形式进行考核,在考核过程中以团队形式进行,以所学套路为基础,进行队形才艺的自由展示,员工可以利用任何形式的表演,从而最大可能的激发员工的创新能力。
三
案例教学整体设计
(一)教学设计
文化具有的认知、教化、沟通、凝聚、传承、娱乐等方面功能,决定了它在推动国家发展和民族进步中的重大战略意义。太极拳受中国传统文化的影响很深,无论是在道德层面还是在技术理论层面,都能够找到传统文化的精神内涵。2019年,习近平总书记在考察河南时提出“黄河流域生态保护和高质量发展”国家战略,太极拳作为发源于黄河北岸温县陈家沟的功夫文化,是黄河文化的重要组成部分,保护好、传承好、弘扬好太极拳文化,用太极拳语言讲好“中国故事”,是“黄河流域生态保护和高质量发展”这一国家战略的重要文化支撑。
案例教学围绕“传统文化”展开,在教学模式中,首先通过讨论的形式导入太极拳运动,调动员工学习的积极性;通过理论讲授的形式帮助员工学习了解太极拳这一中国优秀传统文化的价值、发展等,让员工感悟中华优秀传统文化的独特魅力,培养员工的民族自豪感、民族自信心;通过动作讲授的形式让员工亲身实践,在实践中领悟太极拳运动的不易,必须坚持不懈才能练好拳;通过小组练习的形式让员工之间互帮互助,互相指出对方存在的问题,更快更高质量地完成动作学习,培养员工的团队精神;通过小组展示激发员工的责任感意识,获得思想品德上的提高;通过课堂作业中对学员太极拳运动的调研,培养员工终身体育的价值理念,鼓励员工热爱太极拳运动,争做太极拳运动的传承者、保护者。

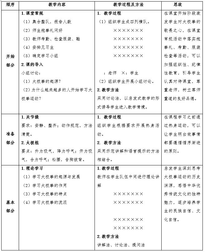
(二)教学实践



(三)教学反思
1.教学效果
本专题案例教学已经完成预定教学计划,员工学习积极性较高,课堂气氛活跃,教学效果良好,员工在知识、能力和思政三个层面达到了以下目标:
(1)在知识层面上,员工对太极拳的相关理论知识有了基本了解,明确了二十四式太极拳第1-3式的动作要点,对阴阳平和、天人合一等太极文化有了基本认识。
(2)在能力层面上,员工能够熟练掌握并且独立进行二十四式太极拳第1-3式的套路演练,能够提高自身身体素质,增强身体协调性和平衡能力。
(3)在思政层面上,员工能够领悟太极拳运动的独特文化魅力,自身历史责任感意识显著增强,爱国情怀得到培育,能够自觉地为传承与传播中华优秀文化而努力,成为中华文明的传承者。
2.教学的实际困难与改进思路
第一,员工对太极拳的文化价值、健康价值、课程价值都有较高的认知水平,但参与兴趣和参与行为上存在不足。因此在教学过程中要充分发挥员工的主观能动性,比如在讲解动作要领的时候,可以先让员工自己思索,然后进行示范,教师再根据员工的理解,进行补充和完善,充分发挥员工的主体性作用。
第二,员工对太极拳的动作理解较为困难,部分员工的动作改进空间较大。因此,首先,要在教学过程中要注重改进教学方法,根据员工层次水平设计有针对性的教学方案,针对性地对个别员工进行单独辅导。其次,要鼓励员工课前预习,提高员工的自我学习能力,奠定学习基础,提高课堂学习效率。最后,要在课后利用教学平台或是教学app督促员工对知识或动作技能进行巩固,进一步完善自身知识体系的构建。
第三,教师不仅要注重自身专业素养的提高,更要提升自己的思想精神境界。首先,教师要意识到,太极拳教学必须注重理论和实践的有机结合,教学理念和方法需要切合学科教学的实际而不能凭空的捏造。其次,教师在教学过程中,不能一味地进行知识或是动作技能的灌输,而是要重点培养员工的知识技能运用的能力,要有灵感去鼓励员工勇于实践和创新。最后,教师要加强自身党性修养,深入挖掘太极拳课程中的思政元素。教师要通过太极拳的思政教学来锤炼员工坚强的意志和品格,练就坚韧不拔、百折不挠的精神,勇于面对各种困难和挫折,提高适应社会的能力,从容面对各种挑战。